bat365在线中文官方网站食品微生物和生物技术方向:
动物双歧杆菌乳亚种HN-3和副干酪乳杆菌YL-29发酵大果沙枣中挥发性化合物的研究
Food Chemistry: X
(中科院一区,JCR一区,TOP期刊,IF=6.1)
1 研究背景
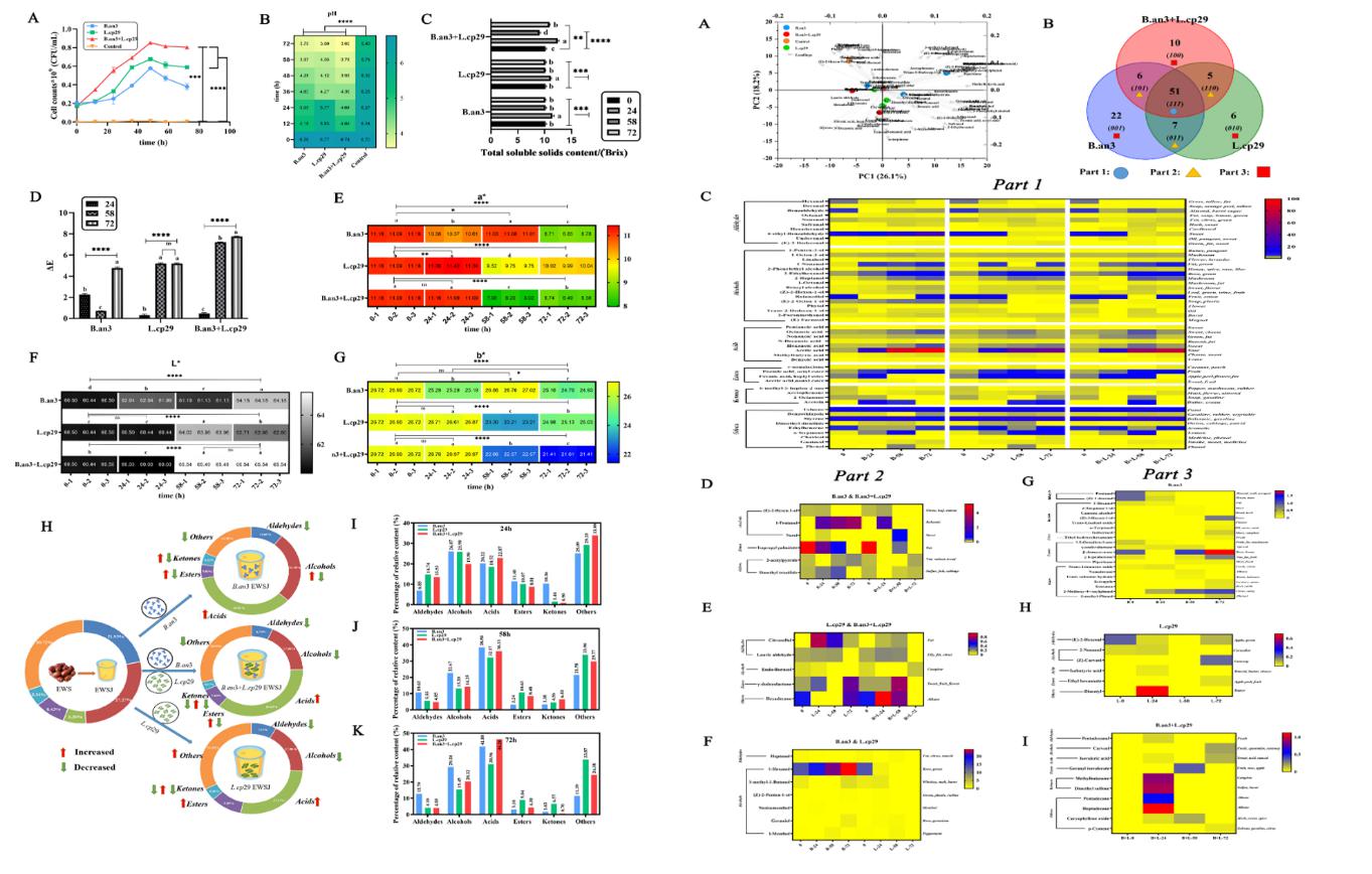
大果沙枣,作为西北地区的一种独特的植物食品资源,果实常被加工为各种食品,如:大果沙枣果汁。味道是食物的一个重要的感官属性。挥发性有机物中有丰富的挥发性有机物,包括醇、醛、酸、酮和酯类。1-己醇、壬醛、苯甲醇、6-甲基-5-庚烯-2-酮、己醛和苯甲醛是枣果中主要的挥发性成分。然而,6-甲基-5-庚烯-2-酮、甲基丁醛、己醛和苯甲醛会产生不良气味,如蘑菇味、麦芽味、青草味和杏仁味。因此,人们需要不断探索加工技术,以增加良好的气味和减少不良气味。
伴随着功能性食品需求的增加,具有益生特性的双歧杆菌属和乳酸杆菌属已成为发酵食品制备中的首选益生菌制剂。使用双歧杆菌属和乳酸杆菌属发酵植物基食品,不仅可以提升果汁的营养价值,同时还可以产生良好的气味,并且赋予果汁特有的气味。对于乳酸菌发酵过程中气味和挥发性成分的改变是由于微生物利用植物底物通过各种代谢途径和反应和挥发性有机物转化。
然而,单株果汁发酵只导致特定气味物质的修饰和代谢,不能广泛增加理想气味,减少不良气味。基于单菌株发酵的结果,最近的许多研究都集中在共发酵对植物基基质的影响上,并比较了混合菌株发酵和单菌株发酵,以开发出具有不同风味特性的发酵食品。然而,关于LAB混合发酵的研究报道很少。乳酸杆菌与双歧杆菌共发酵是否能提高EWSJ的感官质量尚不清楚。

2 文章标题页详情

3 研究成果
3.1 内容简介
本研究比较了动物双歧乳杆菌乳亚种HN-3(B.an3)和副干酪乳酪杆菌YL-29 (L.cp29) 以单菌和混菌发酵对大果沙枣果汁(EWSJ)的挥发性气味(VOCs)的影响和探讨了对气味成分的转化机制。然后,结合 HS-SPME-GC-MS技术,研究 VOCs 成分的变化, 分析 B.an3和L.cp29相互作用,并探索 B.an3单菌发酵、L.cp29 单菌发酵和 B.an3 + L.cp29 混合发酵过程中 VOCs 生物转化的机制。这项工作为生产独特风味的动物双歧乳杆菌乳亚种HN-3(B.an3)发酵大果沙枣果汁,副干酪乳酪杆菌YL-29 (L.cp29) 发酵大果沙枣果汁和B.an3 + L.cp29混合发酵大果沙枣果汁提供了新的见解。此外,两种益生菌混合发酵更有利于开发具有更强功能活性的益生菌发酵植物产品。
3.2 研究结论
总的来说,三个发酵的EWSJ组的颜色都有所不同。混合发酵后的果汁颜色较明亮,并且随着活菌计数的增加,三个发酵EWSJ的pH和TSSC降低,特别是混菌发酵大果沙枣果汁。本研究采用顶空固相微萃取-气质联用技术,确定了动物双歧乳杆菌乳亚种HN-3(B.an3)和副干酪乳酪杆菌YL-29 (L.cp29) 以单菌和混菌发酵对大果沙枣果汁的挥发性气味(VOCs)。124个气味物质被检测到,其中7个物质是果汁特有的。对于另外的107个气味成分进行分析发现。与 B.an3 和 L.cp29 发酵的 EWSJ 相比,B.an3 + L.cp29 发酵的 EWSJ 增加了9 种理想的风味成分,减少甚至消除了 12 种不理想的风味成分。此外,还检测到了 B.an3 和 L.cp29 相互作用产生的 3 种新的特征挥发性有机化合物在混合发酵果汁中。B.an3和L.cp29单菌发酵也有相同地趋势和产生了各自特有的气味成分。通过将显著变化的物质与KEGG代谢通路数据结合分析发现导致 VOCs 增加和减少的生物转化主要涉及 3 个氧化反应、3 个还原反应、1 个水解反应和 1 个异构化反应。

4 专家简介

张艳,博士,副教授,硕士生导师。主要从事益生菌发酵与功能食品开发工作,主持国家自然科学基金2项,校级课题2项,在国内外学术期刊上发表论文10余篇,其中SCI收录论文8篇,EI收录5篇;授权中国发明专利4项。获石河子大学“十佳班主任”、“优秀毕业论文指导教师”等称号。

王艺璇,bat365在线中文官方网站研究生,主要从事于益生菌发酵食品功能活性及代谢的研究。
5 团队介绍
bat365在线中文官方网站食品微生物和生物技术方向主要围绕新疆民族特色乳品、母乳、肠道益生菌资源、优良乳酸菌发酵剂、特色膳食纤维及低聚糖益生元、益生菌微生态制剂及微胶囊技术等领域开展科学研究,主要研究方向包括新疆地区特殊环境(发酵乳制品、民族群体母乳、婴幼儿肠道、冷水鱼肠道)双歧杆菌、乳杆菌的遗传多样性、群体遗传特征与生态位适应性、特征遗传标记及其与宿主的协同进化关系;多组学解析优良益生菌的生理特性、益生功能及其与益生元的代谢互作机制;优良益生菌株的模型动物体内评估及微胶囊制剂和产业化应用;益生菌对发酵酸乳风味影响及其功能活性保持的动态机制;西北不同民族群体肠道微生物组和家族族群母乳微生物组(Microbiome)特征;基于多组学方法和CRISPR基因编辑技术改造和筛选高效益生菌及其在食品加工中的应用等。